缝纫客维修问答
工业缝纫机维修,机修工问答
缝纫客APP
(安卓)

  找回密码
 立即注册
扫二维码加客服微信 缝纫客(缝纫客QQ群:754889794)
12
返回列表 发新帖
打印 上一主题 下一主题

[平缝机] 电脑平缝机8100b-7,自动回针没有动作,电磁阀是好的

[复制链接]
11#
 楼主| 发表于 2015-8-30 22:11:03 手机论坛 | 只看该作者
风之缘 发表于 2015-8-30 19:17
剪线有没有问题?如果没有证明30伏电源正常。。。。回针控制电路有故障

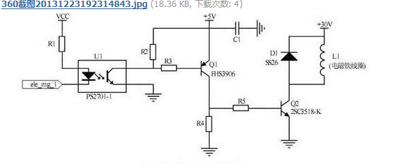
有图没有上来瞧瞧

点评

电路图可能跟你的不一样。。。但工作原理差不多  详情 回复 发表于 2015-8-31 07:23
回复 支持 反对

使用道具 举报

12#
发表于 2015-8-31 07:23:12 | 只看该作者
绵阳老王 发表于 2015-8-30 22:11
有图没有上来瞧瞧

电路图可能跟你的不一样。。。但工作原理差不多

QQ图片20150827204600.png (17.4 KB, 下载次数: 265)

QQ图片20150827204600.png

QQ图片20150827204600.png (17.4 KB, 下载次数: 260)

QQ图片20150827204600.png

点评

你这个是什么电控的图  详情 回复 发表于 2015-8-31 23:19
回复 支持 反对

使用道具 举报

13#
发表于 2015-8-31 23:19:15 | 只看该作者
风之缘 发表于 2015-8-31 07:23
电路图可能跟你的不一样。。。但工作原理差不多

你这个是什么电控的图
回复 支持 反对

使用道具 举报

您需要登录后才可以回帖 登录 | 立即注册

本版积分规则

QQ|小黑屋|手机论坛|Archiver|缝纫客,工业缝纫机维修问答

GMT+8, 2026-1-25 17:55 , Processed in 0.068107 second(s), 9 queries , File On.

Powered by Discuz! X3.3

© 2001-2017 Comsenz Inc.

快速回复 返回顶部 返回列表